SOMPOひまわり生命保険株式会社
「D&I AWARD 2025」において最高評価「ベストワークプレイス」に3年連続認定
2025年12月12日
SOMPOひまわり生命保険株式会社
SOMPOひまわり生命保険株式会社(社長:久米 康樹、以下「当社」)は、株式会社JobRainbowが主催する「D&I AWARD 2025」において、最高評価である「ベストワークプレイス」に3年連続認定されたことをお知らせします。
1.「D&I AWARD」について
「D&I AWARD」は、ダイバーシティ&インクルージョンに取り組む企業を認定する日本最大のアワードです。
応募企業のD&Iの取組みを、「ジェンダー」「LGBTQ+」「障害」「多文化共生」「育児・介護」の5つの大項目をもとに、100項目の評価指標(ダイバーシティスコア)で採点し、スコアに応じて4つのランク(ビギナー・スタンダード・アドバンス・ベストワークプレイス)に分けて認定します。この度当社は、3年連続で最高評価である「ベストワークプレイス」※に認定されました。
※「ベストワークプレイス」認定の目安は以下のとおりです。
日本国内だけでなく世界的にも高い水準でD&I推進に取り組むD&I先進カンパニーで、D&Iの企業文
化の醸成はもちろんのこと、社員一人ひとりがD&I推進を担う個として積極的に活動している。D&I
の理念は、サービスや 事業、企業組織のあらゆる側面で反映され、社外にも波及させている。

2.当社のDEIの取組み
当社は、お客さまの万が一の備えに加え、毎日の健康を応援する「健康応援企業」をビジョンに掲げ、保険本来の役割(Insurance)と健康をサポートする機能(Healthcare)を組み合わせた「Insurhealth(R)(インシュアヘルス)」を、新たな価値として提供しています。当社で働く社員一人ひとりが活躍できる環境を整え、多様な人財の能力を最大限に引き出すため、ダイバーシティ・エクイティ&インクルージョン(以下DEI)の風土づくりに継続的に取り組んでいます。
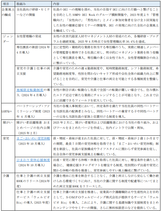
「ベストワークプレイス」に初めて認定された2023年度以降においても、従来の取組みに加え、新たに施策を展開することで多角的なDEI推進を行ってきました。(別紙参照)
3.今後の展開
今後も当社は、健康応援企業としての社会的責任を果たすために、性別(ジェンダー)・年齢・経歴等の社員それぞれの属性はもちろん、生き方や働き方、キャリア観などの違いも尊重し、お客さまの「“安心・安全・健康”であふれる未来へ」というSOMPOのパーパス実現に向け、最高品質の商品・サービスを提供し、社会に貢献していきます。
【別紙】当社の主なDEI取組み事例

地域限定転勤制度:https://www.himawari-life.co.jp/-/media/himawari/files/company/news/2024/a-01-2024-05-09.pdf
まご・おいめい育児休暇:https://www.himawari-life.co.jp/-/media/himawari/files/company/news/2023/a-01-2023-10-02.pdf?la=ja-JP
ひまわり育休応援制度:https://www.himawari-life.co.jp/-/media/himawari/files/company/news/2024/a-01-2024-10-28.pdf?la=ja-JP
DEIの取組み詳細については、公式ホームページ上で公開しています。
https://www.himawari-life.co.jp/company/diversity/diversityandinclusion/
企業プレスリリース詳細へ
PR TIMESトップへ
SOMPOひまわり生命保険株式会社(社長:久米 康樹、以下「当社」)は、株式会社JobRainbowが主催する「D&I AWARD 2025」において、最高評価である「ベストワークプレイス」に3年連続認定されたことをお知らせします。
1.「D&I AWARD」について
「D&I AWARD」は、ダイバーシティ&インクルージョンに取り組む企業を認定する日本最大のアワードです。
応募企業のD&Iの取組みを、「ジェンダー」「LGBTQ+」「障害」「多文化共生」「育児・介護」の5つの大項目をもとに、100項目の評価指標(ダイバーシティスコア)で採点し、スコアに応じて4つのランク(ビギナー・スタンダード・アドバンス・ベストワークプレイス)に分けて認定します。この度当社は、3年連続で最高評価である「ベストワークプレイス」※に認定されました。
※「ベストワークプレイス」認定の目安は以下のとおりです。
日本国内だけでなく世界的にも高い水準でD&I推進に取り組むD&I先進カンパニーで、D&Iの企業文
化の醸成はもちろんのこと、社員一人ひとりがD&I推進を担う個として積極的に活動している。D&I
の理念は、サービスや 事業、企業組織のあらゆる側面で反映され、社外にも波及させている。

2.当社のDEIの取組み
当社は、お客さまの万が一の備えに加え、毎日の健康を応援する「健康応援企業」をビジョンに掲げ、保険本来の役割(Insurance)と健康をサポートする機能(Healthcare)を組み合わせた「Insurhealth(R)(インシュアヘルス)」を、新たな価値として提供しています。当社で働く社員一人ひとりが活躍できる環境を整え、多様な人財の能力を最大限に引き出すため、ダイバーシティ・エクイティ&インクルージョン(以下DEI)の風土づくりに継続的に取り組んでいます。
「ベストワークプレイス」に初めて認定された2023年度以降においても、従来の取組みに加え、新たに施策を展開することで多角的なDEI推進を行ってきました。(別紙参照)
3.今後の展開
今後も当社は、健康応援企業としての社会的責任を果たすために、性別(ジェンダー)・年齢・経歴等の社員それぞれの属性はもちろん、生き方や働き方、キャリア観などの違いも尊重し、お客さまの「“安心・安全・健康”であふれる未来へ」というSOMPOのパーパス実現に向け、最高品質の商品・サービスを提供し、社会に貢献していきます。
【別紙】当社の主なDEI取組み事例

地域限定転勤制度:https://www.himawari-life.co.jp/-/media/himawari/files/company/news/2024/a-01-2024-05-09.pdf
まご・おいめい育児休暇:https://www.himawari-life.co.jp/-/media/himawari/files/company/news/2023/a-01-2023-10-02.pdf?la=ja-JP
ひまわり育休応援制度:https://www.himawari-life.co.jp/-/media/himawari/files/company/news/2024/a-01-2024-10-28.pdf?la=ja-JP
DEIの取組み詳細については、公式ホームページ上で公開しています。
https://www.himawari-life.co.jp/company/diversity/diversityandinclusion/
企業プレスリリース詳細へ
PR TIMESトップへ