セレクトラ・ジャパン
【2026年】お金の専門家300名が選んだ自動車保険ランキング|プロの48%がネット型損保を選択、正味収入保険料ベースの市場シェアとのギャップが明らかに
2026年01月29日
セレクトラ・ジャパン
代理店型損保1位は東京海上日動、ネット型損保1位はソニー損保。お金の専門家300名の加入データから、自動車保険の正味収入保険料シェアとは異なる自動車保険の選ばれ方を分析します。

セレクトラ・ジャパン株式会社(本社:東京都渋谷区)は、アクチュアリー、税理士、公認会計士、ファイナンシャルプランナーなど、金融知識を有する専門家300名を対象に「自動車保険の加入状況と満足度」に関する調査を実施しました。
調査記事:https://selectra.jp/car-insurance/ranking/money-expert
2026年自動車保険の保険料引き上げを受け、家計の負担増が懸念されます。そんな中、金融リテラシーの高い回答者たちは何を基準に自動車保険を選択しているのか。市場シェア・選択理由・満足度の多角的な比較から「専門家のリアルな選択」を明らかにします。
本リリースのシェア比較は、各社公表の「正味収入保険料」をもとに、セレクトラ・ジャパンがまとめた市場占有率と、本調査の「加入者数」を対照したものです。保険料単価や契約条件は各社で異なるため、厳密な市場シェアを示すものではありませんが、傾向を可視化する指標として活用しています。
本調査で明らかになった主要トピック
- プロの約半数が「ネット型」を選択: 専門家の加入率はネット型が48.0%に達し、代理店型大手4社(45.3%)を逆転。「保険料と補償の高度な最適化」を重視する傾向。
- 「市場シェア」と「専門家加入率」のギャップ: 自動車保険市場ではシェア数%に留まるネット型各社だが、専門家の加入率は市場シェアの約3倍~8倍の実態。
- 選択理由の二極化:ネット型は「保険料」、代理店型は「継続性」を重視する傾向が明確に。この違いは、満足度評価における「高評価項目」とも一致。自分にとって必要な「価値」に沿って選択していることがうかがえる。


2025年に行った100名への調査ではネット型損保への加入率44%という結果でしたが、今回ネット型損保への加入は48%となり、昨年の調査より4ポイント伸長しました。

※正味収入保険料:2025年3月期決算の自動車保険正味収入保険料(セレクトラ・ジャパン調べ)
市場シェア0.9%のSBI損保をプロの7.7%が選び(約8.6倍)、市場シェア3.6%のソニー損保をプロの11.0%が選ぶ(約3.1倍)など、各社の正味収入保険料ベースの序列とは異なる評価基準が浮き彫りになっています。

ネット型加入理由: 「保険料が安かった」が1位(58名)。次いで「保険料と補償のバランス」や「補償内容の充実」が挙げられ、合理的な判断が目立ちます。「安さ」を重要条件にしつつも、「補償」も重視していることがわかります。「安さを重視しても、補償の質を落とさない」という高度な合理性が追求されています。
代理店型加入理由: 「継続しており変更の必要性を感じていない」が1位(34名)。次いで「保険料と補償のバランス」「補償内容の充実」が挙げられています。ネット型に比べて「知人の推奨」などの関係性も重視されている点がポイントです。加入者の満足度を分析すると「事故対応への信頼」や、「担当者に任せられる安心感」が加入理由のポイントになっており、万全の体制を維持することに、高い保険料を払う価値を見出しているといえます。

※加入している保険会社について各項目の満足度を5段階評価:大変満足:5点/満足:4点/普通:3点/やや不満:2点/不満:1点として点数化し、平均点を算出。※n=20以上を主要社として掲載。あいおいニッセイ同和はn=13ながら事故対応満足度が高いため参考掲載。
ネット損保は保険料に対する納得感で満足度が高く、代理店損保は事故対応の信頼感での満足度が高くなっています。


選択理由として重要な項目を1位(3点)~3位(1点)として集計し、得点順に掲載。
ソニー損保を選んだ専門家の満足度とコメント
・保険料の納得感 :4.21点
・補償内容の充実度:4.06点
・事故対応の信頼感:3.88点
・窓口・アプリ等対応:3.88点
5段階評価(大変満足=5点~不満=1点)を点数化し、平均点を算出(以下同様)
保険料と補償内容のバランスがいい
(35歳埼玉県男性 公認会計士)
他と比べると保険料もお手頃で、補償内容よく、決め手になった。事故対応がこれでよければなおよし
(41歳東京都男性 FP)
加害者としての事故対応をしていただいたことがあるが、非常に満足のいく対応でした
(72歳奈良県男性 中小企業診断士、FP)
2位 SBI損保(23名・7.7%)

選択理由として重要な項目を1位(3点)~3位(1点)として集計し、得点順に掲載。
SBI損保を選んだ専門家の満足度とコメント
・保険料の納得感 :4.00
・補償内容の充実度:3.96
・事故対応の信頼感:3.57
・窓口・アプリ等対応:3.39
5段階評価(大変満足=5点~不満=1点)を点数化し、平均点を算出
他社と比較して保険料が非常に安い
(57歳岐阜県男性FP)
保険料が安い割には補償内容が充実している
(59歳大阪府男性 中小企業診断士)
一度対物事故を起こしたが、対応が良かった
(72歳神奈川県男性 FP)
3位 チューリッヒ保険(21名・7%)

選択理由として重要な項目を1位(3点)~3位(1点)として集計し、得点順に掲載。
チューリッヒ保険を選んだ専門家の満足度とコメント
・保険料の納得感 :4.00
・補償内容の充実度:3.81
・事故対応の信頼感:3.48
・窓口・アプリ等対応:3.67
は5段階評価(大変満足=5点~不満=1点)を点数化し、平均点を算出
必要十分な補償を備えているにもかかわらず保険料が他の会社に比べて格段に安いから
(67歳和歌山県男性 中小企業診断士、税理士)
保険料が他社より安かった上、バッテリー上がりにも丁寧に対応してくれた
(61歳千葉県男性 FP、証券外務員(一種・二種))
補償に対し保険料は安いと感じるが顧客対応は経験ない
(48歳東京都男性 証券アナリスト)
4位 SOMPOダイレクト/おとなの自動車保険(20名・6.7%)

選択理由として重要な項目を1位(3点)~3位(1点)として集計し、得点順に掲載。
SOMPOダイレクトを選んだ専門家の満足度とコメント
・保険料の納得感 :4.05
・補償内容の充実度:4.15
・事故対応の信頼感:3.50
・窓口・アプリ等対応:3.50
5段階評価(大変満足=5点~不満=1点)を点数化し、平均点を算出
保険料を同一条件で比較して一番安かったので選んだ
(66歳東京都男性 公認会計士)
保険料と補償内容のバランスがよく分かりやすい、ネットの操作性のよい
(54歳千葉県男性 CFA)
事故があった際の対応の良さ。電話、ライン等でいつでも連絡を入れられる
(62歳神奈川県男性 FP、証券外務員(一種・二種))
5位 東京海上ダイレクト(19名・6.3%)

選択理由として重要な項目を1位(3点)~3位(1点)として集計し、得点順に掲載。
東京海上ダイレクトを選んだ専門家の満足度とコメント
・保険料の納得感 :4.16
・補償内容の充実度:4.05
・事故対応の信頼感:3.42
・窓口・アプリ等対応:3.53
5段階評価(大変満足=5点~不満=1点)を点数化し、平均点を算出
圧倒的に価格が安く、アプリ機能が使いやすく無駄がない
(37歳埼玉県男性 CFA)
他社比較で最安値ではないが、バランスが良かった
(55歳大阪府男性 FP)
補償内容がよく何かあった時にすぐに対応してくれるから
(34歳岡山県女性 FP)

選択理由として重要な項目を1位(3点)~3位(1点)として集計し、得点順に掲載。
東京海上日動を選んだ専門家の満足度とコメント
・保険料の納得感 :3.88
・補償内容の充実度:4.02
・事故対応の信頼感:3.91
・窓口・アプリ等対応:3.86
5段階評価(大変満足=5点~不満=1点)を点数化し、平均点を算出
保障が多いので多少の値段が高いのは仕方ないかなと思う
(34歳東京都男性 公認会計士)
満足している点は事故を起こした場合の事故受付センターの対応力。不満点は保険料が少しだけ割高なこと
(61歳岡山県男性 損害保険募集人)
大手の保険会社であり、信頼がおける。 自損事故対応でスムーズに対応が進み、ストレスを感じる事がなく満足した
(63歳埼玉県男性 FP、証券外務員(一種・二種)、損害保険募集人)
2位 損保ジャパン(44名・14.7%)

選択理由の1位に3点、2位に2点、3位に1点を付与し、得点順に掲載。。
損保ジャパンを選んだ専門家の満足度とコメント
・保険料の納得感 :3.55
・補償内容の充実度:3.84
・事故対応の信頼感:3.57
・窓口・アプリ等対応:3.57
5段階評価(大変満足=5点~不満=1点)を点数化し、平均点を算出
代理店の人の対応が早く安心している
(72歳石川県男性 )
契約手続きがネットで完結して手間がかからないのと、保険会社そのものに安心感がある
(53歳東京都男性 FP、証券外務員(一種・二種))
保険料が適正であり、補償内容も充実していること。また、保険加入時、担当者が懇切丁寧に説明してくれた
(66歳埼玉県男性 FP、証券外務員(一種・二種)、損害保険募集人)
3位 三井住友海上(21名・7%)

選択理由として重要な項目を1位(3点)~3位(1点)として集計し、得点順に掲載。
三井住友海上を選んだ専門家の満足度とコメント
・保険料の納得感 :3.71
・補償内容の充実度:3.86
・事故対応の信頼感:3.86
・窓口・アプリ等対応:3.57
5段階評価(大変満足=5点~不満=1点)を点数化し、平均点を算出
事故対応がよく親切でした
(72歳山口県男性 損害保険募集人)
保険料は、ネット保険の方が安いと思いますが、補償内容及び、事故処理では他社より優れていると思います
(70歳長崎県男性 中小企業診断士)
事故発生時の代理店の対応が非常に満足している。補償内も充実しており満足。 保険料は少し高い
(69歳千葉県男性 損害保険募集人)
4位 あいおいニッセイ同和(13名・4.3%)

選択理由として重要な項目を1位(3点)~3位(1点)として集計し、得点順に掲載。
あいおいニッセイ同和を選んだ専門家の満足度とコメント
・保険料の納得感 :3.69
・補償内容の充実度:3.92
・事故対応の信頼感:4.00
・窓口・アプリ等対応:3.69
5段階評価(大変満足=5点~不満=1点)を点数化し、平均点を算出
保険料と補償内容とのバランスが良いところ
(73歳神奈川県男性 中小企業診断士)
事故対応の時にオペレータの対応が良いことや、弁護士特約で紹介された弁護士がとてもよく対処してもらえたことがとても満足している
(57歳神奈川県男性 損害保険募集人)
ディーラー経由で契約したので割高であるが、事故等の対応は早い
(73歳東京都男性 証券外務員(一種・二種))
専門家300名が警告する「ネット型切り替え」3つの落とし穴
ネット型では、契約時のウェブサイト入力ミスや認識違いがあっても手続きが進むことがあります。そのうえで、以下の3点は、コメントで多く見られた注意点です
1.「安さ」の裏にある条件
表面上は同じ文言でも、上限金額や補償範囲に違いはないか確認が必要です。さらに、代理店型なら「なじみの担当者」が対面で相談に乗ってくれることがありますが、ネット型は「決められた手順・時間内」での対応が基本となります。
2.「補償の重複」と「特約」の整理
2台以上所有している場合、「弁護士費用特約」や「個人賠償責任保険」が重複し、無駄な保険料を払わないように注意しましょう。また、もらい事故に備えて「弁護士費用特約は必要」というのが多く見られた見解です。
3. 2年目以降の保険料
ネット型は「初年度割引」が大きいため、2年目以降の保険料は新規割引時より高くなるケースがみられます。新規割引がなくなる前提で継続契約のシミュレーションもした上で判断するのが賢明です。
結論:もはや「安さか、安心か」ではない
2026年の自動車保険選びは、単なる節約ではなく、「自分のリスク許容度に合わせて、補償とコストを主体的にコントロールすること」が最も賢い選択であると言えます。
調査回答者:厳選された「300名の金融・保険のプロ」
本調査の回答者は以下の条件を満たす金融専門家300名に限定しました。
■高度な専門知識を持つ「保有資格」
回答者の多くは、家計とリスク管理のプロであるファイナンシャル・プランナー(CFP・AFP100名、FP技能士1級・2級 89名)。 次に、証券外務員(一種・二種)63名、DCプランナー19名、貸金業務取扱主任者 19名など実務系資格者。その他アクチュアリー(正会員・準会員)26名、公認会計士23名、税理士25名と高度専門職の資格所有者となります。
■「自動車保険の知識」を問う事前テスト
「車両保険無過失特約」に関する専門的な設問を含む事前スクリーニングを実施。自動車保険の仕組みを理解している回答者のみを選抜しました。
■公平性を期すための除外条件
企業の団体保険や、保険会社関係者としての加入者は調査対象から除外。個人としてのリアルな判断が本調査に反映されるよう回答者を抽出しています。

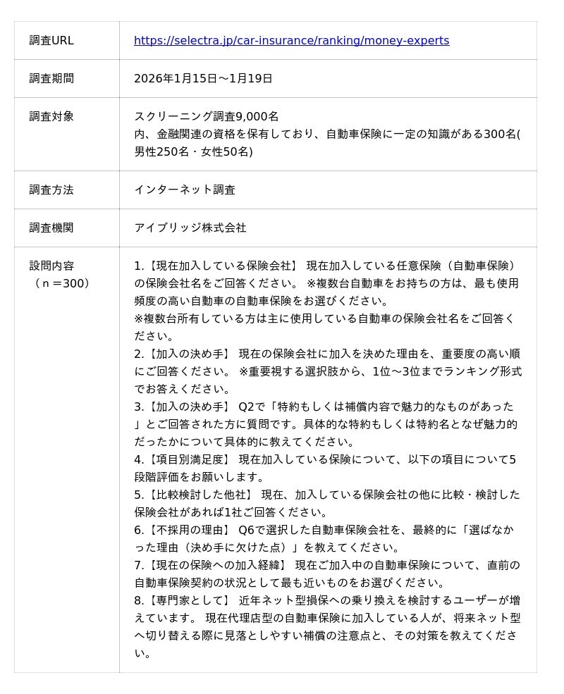
調査概要

本調査レポートのご利用について
任意保険の加入実態について、理解を広める情報のひとつとして本調査レポートを活用いただけますと幸いです。
※本調査の内容を引用される際は、必ず以下のご対応をお願いいたします。
引用元が「セレクトラ・ジャパン株式会社保険部門による調査」である旨の記載
アンケート調査結果掲載ページのリンク設置
https://selectra.jp/car-insurance/ranking/money-experts
自動車保険に関するおすすめ記事
自動車保険安いランキング:一番安い!自動車保険ランキング 本当に安い保険会社を徹底紹介
https://selectra.jp/car-insurance/ranking/cheap
任意保険等級引継ぎについて:等級引継ぎのメリットと方法について解説
https://selectra.jp/car-insurance/guides/grade-succeed
自動車保険に弁護士特約は必要か:元弁護士が弁護士特約について解説
https://selectra.jp/car-insurance/lawyer-necessity
20代の安い自動車保険ランキング: 高額になりやすい20代の保険料を抑える方法について解説
https://selectra.jp/car-insurance/ranking/cheap/20s
など
セレクトラ・ジャパン株式会社/Selectra Japan K.K.について
セレクトラは、電気・都市ガス・LPガス・インターネット・スマホ・自動車保険などの生活インフラサービスに関わる幅広い情報を家庭および法人を対象に提供するフランス発のウェブマーケティング企業です。(※2026年1月現在、計17ヵ国でサービスを展開)
「頑張らなくても一番賢い選択ができる場を提供したい。」をモットーに、消費者が納得のいく選択ができるサービスを目指します。
会社概要
代表者名:代表取締役 グザビエ・ピノン
所在地:〒150-0011 東京都渋谷区東1-27-9 奥山ビル5F
設立日:2016年6月2日
運営サイト:
・スマートマネーライフ(https://smart-moneylife.jp)
・料金比較のセレクトラ(https://selectra.jp)
・電力事業所(https://denryoku-jigyousho.jp)
・電ガススイッチ(https://denryoku-gas.jp)
企業プレスリリース詳細へ
PR TIMESトップへ
代理店型損保1位は東京海上日動、ネット型損保1位はソニー損保。お金の専門家300名の加入データから、自動車保険の正味収入保険料シェアとは異なる自動車保険の選ばれ方を分析します。

セレクトラ・ジャパン株式会社(本社:東京都渋谷区)は、アクチュアリー、税理士、公認会計士、ファイナンシャルプランナーなど、金融知識を有する専門家300名を対象に「自動車保険の加入状況と満足度」に関する調査を実施しました。
調査記事:https://selectra.jp/car-insurance/ranking/money-expert
2026年自動車保険の保険料引き上げを受け、家計の負担増が懸念されます。そんな中、金融リテラシーの高い回答者たちは何を基準に自動車保険を選択しているのか。市場シェア・選択理由・満足度の多角的な比較から「専門家のリアルな選択」を明らかにします。
本リリースのシェア比較は、各社公表の「正味収入保険料」をもとに、セレクトラ・ジャパンがまとめた市場占有率と、本調査の「加入者数」を対照したものです。保険料単価や契約条件は各社で異なるため、厳密な市場シェアを示すものではありませんが、傾向を可視化する指標として活用しています。
本調査で明らかになった主要トピック
- プロの約半数が「ネット型」を選択: 専門家の加入率はネット型が48.0%に達し、代理店型大手4社(45.3%)を逆転。「保険料と補償の高度な最適化」を重視する傾向。
- 「市場シェア」と「専門家加入率」のギャップ: 自動車保険市場ではシェア数%に留まるネット型各社だが、専門家の加入率は市場シェアの約3倍~8倍の実態。
- 選択理由の二極化:ネット型は「保険料」、代理店型は「継続性」を重視する傾向が明確に。この違いは、満足度評価における「高評価項目」とも一致。自分にとって必要な「価値」に沿って選択していることがうかがえる。
お金の専門家300名が選んだ「自動車保険ランキング2026」

プロの加入率は「ネット型」が「代理店型」を上回る結果に
専門家の加入している自動車保険を集計したところ、「ネット型(ダイレクト型)」の加入率が48.0%となり、「代理店型(大手4社)」の45.3%を上回りました。
2025年に行った100名への調査ではネット型損保への加入率44%という結果でしたが、今回ネット型損保への加入は48%となり、昨年の調査より4ポイント伸長しました。
市場シェア(正味収入保険料)とプロの選択(人数)にある「最大8倍」の乖離
一般的な「市場シェア(正味収入保険料ベース)」と、本調査における専門家の「加入率(件数ベース)」を比較すると、ネット型損保において顕著なギャップが確認されました。
※正味収入保険料:2025年3月期決算の自動車保険正味収入保険料(セレクトラ・ジャパン調べ)
市場シェア0.9%のSBI損保をプロの7.7%が選び(約8.6倍)、市場シェア3.6%のソニー損保をプロの11.0%が選ぶ(約3.1倍)など、各社の正味収入保険料ベースの序列とは異なる評価基準が浮き彫りになっています。
ネット型は「安さ」、代理店型は「継続性が上位に」
本調査では、現在の保険を選んだ理由について、上位3位まで順位をつけて回答を得た結果をポイント化して集計しました。その結果、「料金重視のネット型」と「継続重視の代理店型」に明確に二極化していることがわかります。
ネット型加入理由: 「保険料が安かった」が1位(58名)。次いで「保険料と補償のバランス」や「補償内容の充実」が挙げられ、合理的な判断が目立ちます。「安さ」を重要条件にしつつも、「補償」も重視していることがわかります。「安さを重視しても、補償の質を落とさない」という高度な合理性が追求されています。
代理店型加入理由: 「継続しており変更の必要性を感じていない」が1位(34名)。次いで「保険料と補償のバランス」「補償内容の充実」が挙げられています。ネット型に比べて「知人の推奨」などの関係性も重視されている点がポイントです。加入者の満足度を分析すると「事故対応への信頼」や、「担当者に任せられる安心感」が加入理由のポイントになっており、万全の体制を維持することに、高い保険料を払う価値を見出しているといえます。
項目別満足度比較 ネット型 VS 代理店型
下表は、専門家が加入している保険会社の「保険料」「補償」「事故対応」「カスタマーサービス」への満足度を集計した結果です。
※加入している保険会社について各項目の満足度を5段階評価:大変満足:5点/満足:4点/普通:3点/やや不満:2点/不満:1点として点数化し、平均点を算出。※n=20以上を主要社として掲載。あいおいニッセイ同和はn=13ながら事故対応満足度が高いため参考掲載。
ネット損保は保険料に対する納得感で満足度が高く、代理店損保は事故対応の信頼感での満足度が高くなっています。
ネット型加入者の約3割が「元・代理店型」
以前の自動車保険契約について調査したところ、「ネット型」加入者のうち39名(ネット型全体の約27%)が、直前の契約では「代理店型」に加入していたことが判明しました。同じネット型損保で乗り換えが56名と、積極的に保険会社をスイッチしている傾向もわかります。
【ネット販売型】自動車保険のランキングと選んだ理由
1位 ソニー損保
選択理由として重要な項目を1位(3点)~3位(1点)として集計し、得点順に掲載。
ソニー損保を選んだ専門家の満足度とコメント
・保険料の納得感 :4.21点
・補償内容の充実度:4.06点
・事故対応の信頼感:3.88点
・窓口・アプリ等対応:3.88点
5段階評価(大変満足=5点~不満=1点)を点数化し、平均点を算出(以下同様)
保険料と補償内容のバランスがいい
(35歳埼玉県男性 公認会計士)
他と比べると保険料もお手頃で、補償内容よく、決め手になった。事故対応がこれでよければなおよし
(41歳東京都男性 FP)
加害者としての事故対応をしていただいたことがあるが、非常に満足のいく対応でした
(72歳奈良県男性 中小企業診断士、FP)
2位 SBI損保(23名・7.7%)

選択理由として重要な項目を1位(3点)~3位(1点)として集計し、得点順に掲載。
SBI損保を選んだ専門家の満足度とコメント
・保険料の納得感 :4.00
・補償内容の充実度:3.96
・事故対応の信頼感:3.57
・窓口・アプリ等対応:3.39
5段階評価(大変満足=5点~不満=1点)を点数化し、平均点を算出
他社と比較して保険料が非常に安い
(57歳岐阜県男性FP)
保険料が安い割には補償内容が充実している
(59歳大阪府男性 中小企業診断士)
一度対物事故を起こしたが、対応が良かった
(72歳神奈川県男性 FP)
3位 チューリッヒ保険(21名・7%)

選択理由として重要な項目を1位(3点)~3位(1点)として集計し、得点順に掲載。
チューリッヒ保険を選んだ専門家の満足度とコメント
・保険料の納得感 :4.00
・補償内容の充実度:3.81
・事故対応の信頼感:3.48
・窓口・アプリ等対応:3.67
は5段階評価(大変満足=5点~不満=1点)を点数化し、平均点を算出
必要十分な補償を備えているにもかかわらず保険料が他の会社に比べて格段に安いから
(67歳和歌山県男性 中小企業診断士、税理士)
保険料が他社より安かった上、バッテリー上がりにも丁寧に対応してくれた
(61歳千葉県男性 FP、証券外務員(一種・二種))
補償に対し保険料は安いと感じるが顧客対応は経験ない
(48歳東京都男性 証券アナリスト)
4位 SOMPOダイレクト/おとなの自動車保険(20名・6.7%)

選択理由として重要な項目を1位(3点)~3位(1点)として集計し、得点順に掲載。
SOMPOダイレクトを選んだ専門家の満足度とコメント
・保険料の納得感 :4.05
・補償内容の充実度:4.15
・事故対応の信頼感:3.50
・窓口・アプリ等対応:3.50
5段階評価(大変満足=5点~不満=1点)を点数化し、平均点を算出
保険料を同一条件で比較して一番安かったので選んだ
(66歳東京都男性 公認会計士)
保険料と補償内容のバランスがよく分かりやすい、ネットの操作性のよい
(54歳千葉県男性 CFA)
事故があった際の対応の良さ。電話、ライン等でいつでも連絡を入れられる
(62歳神奈川県男性 FP、証券外務員(一種・二種))
5位 東京海上ダイレクト(19名・6.3%)

選択理由として重要な項目を1位(3点)~3位(1点)として集計し、得点順に掲載。
東京海上ダイレクトを選んだ専門家の満足度とコメント
・保険料の納得感 :4.16
・補償内容の充実度:4.05
・事故対応の信頼感:3.42
・窓口・アプリ等対応:3.53
5段階評価(大変満足=5点~不満=1点)を点数化し、平均点を算出
圧倒的に価格が安く、アプリ機能が使いやすく無駄がない
(37歳埼玉県男性 CFA)
他社比較で最安値ではないが、バランスが良かった
(55歳大阪府男性 FP)
補償内容がよく何かあった時にすぐに対応してくれるから
(34歳岡山県女性 FP)
【代理店販売型】自動車保険のランキングと選んだ理由
1位 東京海上日動(58名・19%)
選択理由として重要な項目を1位(3点)~3位(1点)として集計し、得点順に掲載。
東京海上日動を選んだ専門家の満足度とコメント
・保険料の納得感 :3.88
・補償内容の充実度:4.02
・事故対応の信頼感:3.91
・窓口・アプリ等対応:3.86
5段階評価(大変満足=5点~不満=1点)を点数化し、平均点を算出
保障が多いので多少の値段が高いのは仕方ないかなと思う
(34歳東京都男性 公認会計士)
満足している点は事故を起こした場合の事故受付センターの対応力。不満点は保険料が少しだけ割高なこと
(61歳岡山県男性 損害保険募集人)
大手の保険会社であり、信頼がおける。 自損事故対応でスムーズに対応が進み、ストレスを感じる事がなく満足した
(63歳埼玉県男性 FP、証券外務員(一種・二種)、損害保険募集人)
2位 損保ジャパン(44名・14.7%)

選択理由の1位に3点、2位に2点、3位に1点を付与し、得点順に掲載。。
損保ジャパンを選んだ専門家の満足度とコメント
・保険料の納得感 :3.55
・補償内容の充実度:3.84
・事故対応の信頼感:3.57
・窓口・アプリ等対応:3.57
5段階評価(大変満足=5点~不満=1点)を点数化し、平均点を算出
代理店の人の対応が早く安心している
(72歳石川県男性 )
契約手続きがネットで完結して手間がかからないのと、保険会社そのものに安心感がある
(53歳東京都男性 FP、証券外務員(一種・二種))
保険料が適正であり、補償内容も充実していること。また、保険加入時、担当者が懇切丁寧に説明してくれた
(66歳埼玉県男性 FP、証券外務員(一種・二種)、損害保険募集人)
3位 三井住友海上(21名・7%)

選択理由として重要な項目を1位(3点)~3位(1点)として集計し、得点順に掲載。
三井住友海上を選んだ専門家の満足度とコメント
・保険料の納得感 :3.71
・補償内容の充実度:3.86
・事故対応の信頼感:3.86
・窓口・アプリ等対応:3.57
5段階評価(大変満足=5点~不満=1点)を点数化し、平均点を算出
事故対応がよく親切でした
(72歳山口県男性 損害保険募集人)
保険料は、ネット保険の方が安いと思いますが、補償内容及び、事故処理では他社より優れていると思います
(70歳長崎県男性 中小企業診断士)
事故発生時の代理店の対応が非常に満足している。補償内も充実しており満足。 保険料は少し高い
(69歳千葉県男性 損害保険募集人)
4位 あいおいニッセイ同和(13名・4.3%)

選択理由として重要な項目を1位(3点)~3位(1点)として集計し、得点順に掲載。
あいおいニッセイ同和を選んだ専門家の満足度とコメント
・保険料の納得感 :3.69
・補償内容の充実度:3.92
・事故対応の信頼感:4.00
・窓口・アプリ等対応:3.69
5段階評価(大変満足=5点~不満=1点)を点数化し、平均点を算出
保険料と補償内容とのバランスが良いところ
(73歳神奈川県男性 中小企業診断士)
事故対応の時にオペレータの対応が良いことや、弁護士特約で紹介された弁護士がとてもよく対処してもらえたことがとても満足している
(57歳神奈川県男性 損害保険募集人)
ディーラー経由で契約したので割高であるが、事故等の対応は早い
(73歳東京都男性 証券外務員(一種・二種))
【編集部考察】専門家300名の知見「乗り換えの注意点」
本調査では回答者300名全員に「ネット型へ切り替える際の注意点」についてコメントを募りました。その中で多数の専門家に指摘された注意点を紹介します。専門家300名が警告する「ネット型切り替え」3つの落とし穴
ネット型では、契約時のウェブサイト入力ミスや認識違いがあっても手続きが進むことがあります。そのうえで、以下の3点は、コメントで多く見られた注意点です
1.「安さ」の裏にある条件
表面上は同じ文言でも、上限金額や補償範囲に違いはないか確認が必要です。さらに、代理店型なら「なじみの担当者」が対面で相談に乗ってくれることがありますが、ネット型は「決められた手順・時間内」での対応が基本となります。
2.「補償の重複」と「特約」の整理
2台以上所有している場合、「弁護士費用特約」や「個人賠償責任保険」が重複し、無駄な保険料を払わないように注意しましょう。また、もらい事故に備えて「弁護士費用特約は必要」というのが多く見られた見解です。
3. 2年目以降の保険料
ネット型は「初年度割引」が大きいため、2年目以降の保険料は新規割引時より高くなるケースがみられます。新規割引がなくなる前提で継続契約のシミュレーションもした上で判断するのが賢明です。
結論:もはや「安さか、安心か」ではない
2026年の自動車保険選びは、単なる節約ではなく、「自分のリスク許容度に合わせて、補償とコストを主体的にコントロールすること」が最も賢い選択であると言えます。
調査回答者:厳選された「300名の金融・保険のプロ」
本調査の回答者は以下の条件を満たす金融専門家300名に限定しました。
■高度な専門知識を持つ「保有資格」
回答者の多くは、家計とリスク管理のプロであるファイナンシャル・プランナー(CFP・AFP100名、FP技能士1級・2級 89名)。 次に、証券外務員(一種・二種)63名、DCプランナー19名、貸金業務取扱主任者 19名など実務系資格者。その他アクチュアリー(正会員・準会員)26名、公認会計士23名、税理士25名と高度専門職の資格所有者となります。
■「自動車保険の知識」を問う事前テスト
「車両保険無過失特約」に関する専門的な設問を含む事前スクリーニングを実施。自動車保険の仕組みを理解している回答者のみを選抜しました。
■公平性を期すための除外条件
企業の団体保険や、保険会社関係者としての加入者は調査対象から除外。個人としてのリアルな判断が本調査に反映されるよう回答者を抽出しています。

調査概要

本調査レポートのご利用について
任意保険の加入実態について、理解を広める情報のひとつとして本調査レポートを活用いただけますと幸いです。
※本調査の内容を引用される際は、必ず以下のご対応をお願いいたします。
引用元が「セレクトラ・ジャパン株式会社保険部門による調査」である旨の記載
アンケート調査結果掲載ページのリンク設置
https://selectra.jp/car-insurance/ranking/money-experts
自動車保険に関するおすすめ記事
自動車保険安いランキング:一番安い!自動車保険ランキング 本当に安い保険会社を徹底紹介
https://selectra.jp/car-insurance/ranking/cheap
任意保険等級引継ぎについて:等級引継ぎのメリットと方法について解説
https://selectra.jp/car-insurance/guides/grade-succeed
自動車保険に弁護士特約は必要か:元弁護士が弁護士特約について解説
https://selectra.jp/car-insurance/lawyer-necessity
20代の安い自動車保険ランキング: 高額になりやすい20代の保険料を抑える方法について解説
https://selectra.jp/car-insurance/ranking/cheap/20s
など
セレクトラ・ジャパン株式会社/Selectra Japan K.K.について
セレクトラは、電気・都市ガス・LPガス・インターネット・スマホ・自動車保険などの生活インフラサービスに関わる幅広い情報を家庭および法人を対象に提供するフランス発のウェブマーケティング企業です。(※2026年1月現在、計17ヵ国でサービスを展開)
「頑張らなくても一番賢い選択ができる場を提供したい。」をモットーに、消費者が納得のいく選択ができるサービスを目指します。
会社概要
代表者名:代表取締役 グザビエ・ピノン
所在地:〒150-0011 東京都渋谷区東1-27-9 奥山ビル5F
設立日:2016年6月2日
運営サイト:
・スマートマネーライフ(https://smart-moneylife.jp)
・料金比較のセレクトラ(https://selectra.jp)
・電力事業所(https://denryoku-jigyousho.jp)
・電ガススイッチ(https://denryoku-gas.jp)
企業プレスリリース詳細へ
PR TIMESトップへ