公益財団法人東京都中小企業振興公社
フェムテックの技術開発・普及促進を後押し!「女性活躍のためのフェムテック開発支援・普及促進事業」令和7年度の支援対象事業を決定しました!
2026年02月19日
公益財団法人東京都中小企業振興公社
働く女性が増え続ける中、女性特有の悩みや問題を可視化・解決する製品等のニーズが顕在化し、フェムテック分野への関心が高まっています。
そこで、フェムテックの技術開発・普及促進を後押しし、女性活躍社会の実現を加速化するとともに、都内中小企業者等の振興を図るため、東京都及び公益財団法人東京都中小企業振興公社(以下「公社」という。)は、女性の健康課題を解決するための製品やサービスの開発・改良等に必要な経費の一部を助成する事業を行っています。
このたび、令和7年度の支援対象事業8件を決定しましたので、お知らせします。


※詳細は公社ホームページにて公開している募集要項をご確認ください。
https://www.tokyo-kosha.or.jp/support/josei/jigyo/femtech/index.html
本件は、「2050 東京戦略」を推進する取組です。
戦略05 女性活躍「自らが望むキャリアの形成支援」
【問い合わせ先】
◆制度全般に関すること 東京都産業労働局商工部創業支援課
電話:03-5320-4694
◆助成金に関すること (公財)東京都中小企業振興公社 助成課
電話:03-3251-7894
企業プレスリリース詳細へ
PR TIMESトップへ
働く女性が増え続ける中、女性特有の悩みや問題を可視化・解決する製品等のニーズが顕在化し、フェムテック分野への関心が高まっています。
そこで、フェムテックの技術開発・普及促進を後押しし、女性活躍社会の実現を加速化するとともに、都内中小企業者等の振興を図るため、東京都及び公益財団法人東京都中小企業振興公社(以下「公社」という。)は、女性の健康課題を解決するための製品やサービスの開発・改良等に必要な経費の一部を助成する事業を行っています。
このたび、令和7年度の支援対象事業8件を決定しましたので、お知らせします。
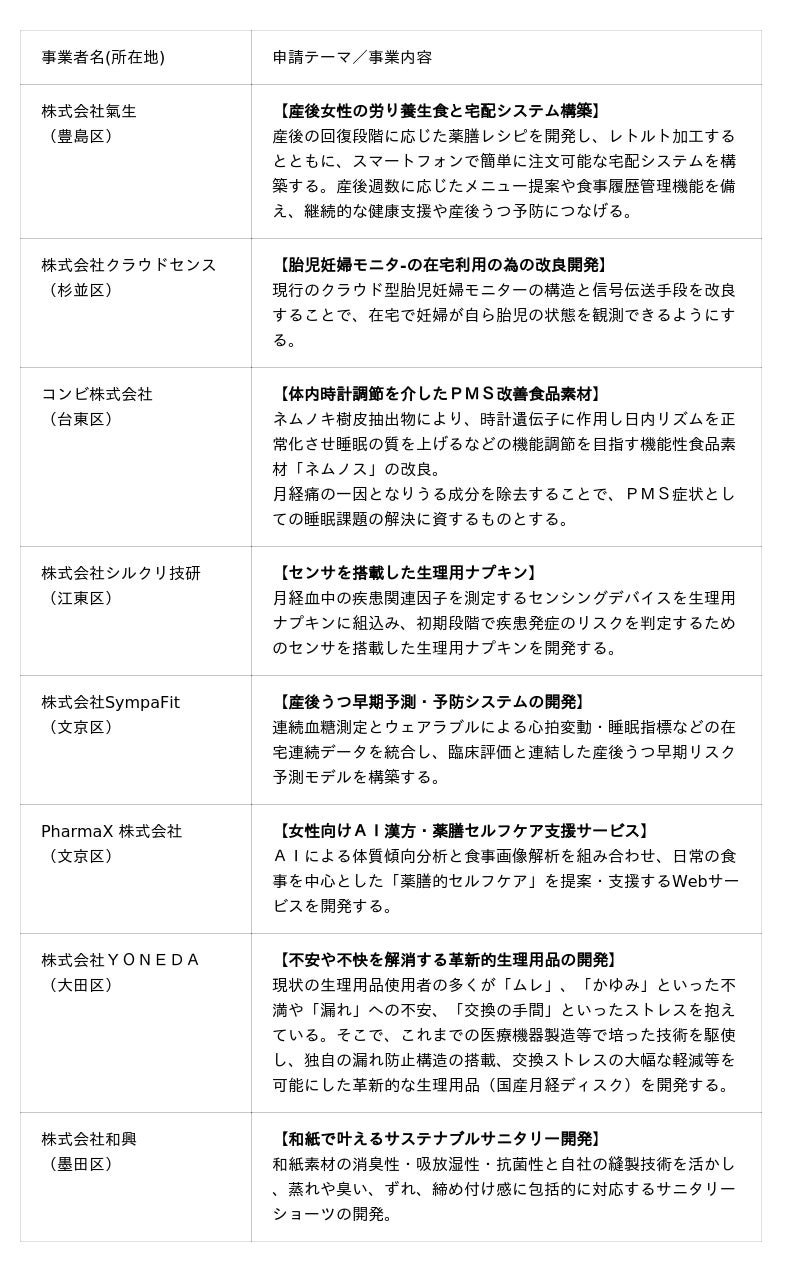
支援対象事業(事業者名50音順)

助成事業の概要

※詳細は公社ホームページにて公開している募集要項をご確認ください。
https://www.tokyo-kosha.or.jp/support/josei/jigyo/femtech/index.html
本件は、「2050 東京戦略」を推進する取組です。
戦略05 女性活躍「自らが望むキャリアの形成支援」
【問い合わせ先】
◆制度全般に関すること 東京都産業労働局商工部創業支援課
電話:03-5320-4694
◆助成金に関すること (公財)東京都中小企業振興公社 助成課
電話:03-3251-7894
企業プレスリリース詳細へ
PR TIMESトップへ