JellyWare
量子技術リテラシー人材育成プログラム「Q-Quest 2025」DEMO DAY開催決定!
2026年02月25日
JellyWare
Q-Quest 2025 DEMO DAYでは一般観覧者の募集を開始しました!

JellyWareは、Digital Transformation(DX)に次ぐ新たな社会変革、【Quantum Transformation(QX)】時代に向け、量子技術リテラシー人材の育成と、オープンイノベーションの創発を目的とした人材育成プログラム「Q-Quest」を企画・運営しております。
Q-Questの一環として、量子技術のリテラシーが身に付く内容を学ぶ「基礎学習プログラム」と基礎学習プログラムで学んだ知見をもとに生み出したアイデアについて、チームを組んで活動し、プロトタイプ製作を目標とする「事業創造プログラム」を実施してきました。
今年度も、事業創造プログラムに参加した6チームが量子コンピューティングを活用したビジネスアイデアとプロトタイプを発表するデモデイを開催します。当日はプロトタイプの体験会も実施します。
量子コンピューティングそのものに関心のある方、量子コンピューティングを活用した新規ビジネスの立ち上げに関心のある方はぜひご参加ください!
※本研究は文部科学省光・量子飛躍フラッグシッププログラム(Q-LEAP)JPMXS0122716161の助成を受けたものです。
▼プログラム概要
・日 時:2025年3月21日(土) 13:00-18:00
・会 場:Tokyo Innovation Base
東京都千代田区丸の内3-8-3 SQUARE-2
・定 員:現地参加50名/オンライン視聴:上限なし
・参加費:無料
▼タイムスケジュール
・13:00-14:30 体験会
・14:30-14:40 オープニング
・14:40-15:40 ピッチ(6チーム)
・15:40-16:00 休憩(審査・交流)
・16:00-16:15 特別ピッチ
・16:15-16:45 表彰・講評・記念撮影等
・16:45-18:00 交流会
※タイムスケジュールは一部変更になる場合がございます。
※進行状況により時間を調整させて頂く場合がございます。
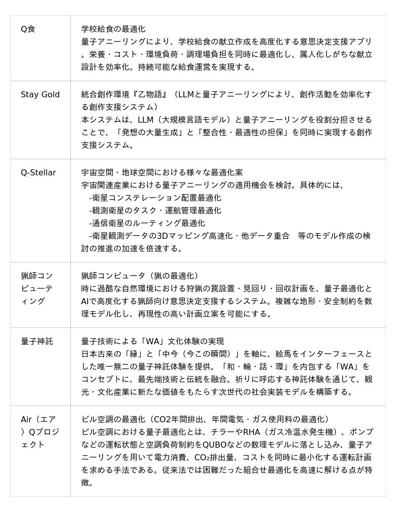
▼登壇チーム概要

▼審査員(予定)
・住友商事株式会社 デジタル戦略推進部 QXチームリーダー
岡崎 裕介
・デロイトトーマツグループ 量子技術統括
寺部 雅能
・株式会社フィックスターズ
▼詳細・お申し込み
https://q-quest2025demoday.peatix.com/view
▼Q-Questとは?
Digital Transformation (DX)に次ぐ新たな社会変革、【Quantum Transformation (QX)】時代に向け、量子技術リテラシー人材の育成と、オープンイノベーションの創発を目的とした、人材育成プログラムです。
経営や事業開発等のビジネス分野に専門性を有するジェネラリスト(G)向けと、技術分野に専門性を有するエンジニア(E)向けのプログラムを用意しており、受講者の事業領域に合わせて、量子技術についてのリテラシーを習得することができます。
また、G×Eのマッチアップからビジネス創発を目指すとともに、ビジネスチャンス創出のためのピッチイベント「DEMO DAY」を実施するプログラムを用意しており、量子産業コミュニティにおける、交流・企業とのマッチングを促進します。

▼オフィシャルWEBサイト
https://q-quest.jp/
▼運営事務局/問い合わせ先
JellyWare(ゼリーウェア)株式会社
Mail:info@jellyware.jp/TEL:052-211-8657
企業プレスリリース詳細へ
PR TIMESトップへ
Q-Quest 2025 DEMO DAYでは一般観覧者の募集を開始しました!

JellyWareは、Digital Transformation(DX)に次ぐ新たな社会変革、【Quantum Transformation(QX)】時代に向け、量子技術リテラシー人材の育成と、オープンイノベーションの創発を目的とした人材育成プログラム「Q-Quest」を企画・運営しております。
Q-Questの一環として、量子技術のリテラシーが身に付く内容を学ぶ「基礎学習プログラム」と基礎学習プログラムで学んだ知見をもとに生み出したアイデアについて、チームを組んで活動し、プロトタイプ製作を目標とする「事業創造プログラム」を実施してきました。
今年度も、事業創造プログラムに参加した6チームが量子コンピューティングを活用したビジネスアイデアとプロトタイプを発表するデモデイを開催します。当日はプロトタイプの体験会も実施します。
量子コンピューティングそのものに関心のある方、量子コンピューティングを活用した新規ビジネスの立ち上げに関心のある方はぜひご参加ください!
※本研究は文部科学省光・量子飛躍フラッグシッププログラム(Q-LEAP)JPMXS0122716161の助成を受けたものです。
▼プログラム概要
・日 時:2025年3月21日(土) 13:00-18:00
・会 場:Tokyo Innovation Base
東京都千代田区丸の内3-8-3 SQUARE-2
・定 員:現地参加50名/オンライン視聴:上限なし
・参加費:無料
▼タイムスケジュール
・13:00-14:30 体験会
・14:30-14:40 オープニング
・14:40-15:40 ピッチ(6チーム)
・15:40-16:00 休憩(審査・交流)
・16:00-16:15 特別ピッチ
・16:15-16:45 表彰・講評・記念撮影等
・16:45-18:00 交流会
※タイムスケジュールは一部変更になる場合がございます。
※進行状況により時間を調整させて頂く場合がございます。
▼登壇チーム概要

▼審査員(予定)
・住友商事株式会社 デジタル戦略推進部 QXチームリーダー
岡崎 裕介
・デロイトトーマツグループ 量子技術統括
寺部 雅能
・株式会社フィックスターズ
▼詳細・お申し込み
https://q-quest2025demoday.peatix.com/view
▼Q-Questとは?
Digital Transformation (DX)に次ぐ新たな社会変革、【Quantum Transformation (QX)】時代に向け、量子技術リテラシー人材の育成と、オープンイノベーションの創発を目的とした、人材育成プログラムです。
経営や事業開発等のビジネス分野に専門性を有するジェネラリスト(G)向けと、技術分野に専門性を有するエンジニア(E)向けのプログラムを用意しており、受講者の事業領域に合わせて、量子技術についてのリテラシーを習得することができます。
また、G×Eのマッチアップからビジネス創発を目指すとともに、ビジネスチャンス創出のためのピッチイベント「DEMO DAY」を実施するプログラムを用意しており、量子産業コミュニティにおける、交流・企業とのマッチングを促進します。

▼オフィシャルWEBサイト
https://q-quest.jp/
▼運営事務局/問い合わせ先
JellyWare(ゼリーウェア)株式会社
Mail:info@jellyware.jp/TEL:052-211-8657
企業プレスリリース詳細へ
PR TIMESトップへ