株式会社YTGATE
YTGATE、『決済承認率の健康診断』実施企業が100社を突破、ランク分布を公開
2025年09月04日
株式会社YTGATE
業界全体の平均承認率は約83.7%、約半数がCランク以下
株式会社YTGATE(本社:東京都中央区、代表取締役:高橋祐太郎、以下「YTGATE」)は、EC事業者向けに提供する無料診断サービス「決済承認率の健康診断」において、年商30~100億円規模の自社ECを運営する企業100社の診断を実施しました。その結果、業界全体の平均承認率は約83.7%にとどまり、約半数の企業が承認率85%未満のCランク以下に位置することが明らかになりました。診断結果をA~Hの8段階にランク付けし、その分布と特徴を公開します。
近年は、本人認証やチャージバック管理の強化を背景に、カード会社がリスク回避的な与信判断を行う傾向が強まっています。その結果、本来は正規の取引であるにもかかわらず否認される事例が増加しています。さらに、業種や商品単価、カード会社ごとの審査ロジックの違いによって承認率に大きな差が生じるため、単に全体の平均承認率を把握するだけでは、有効な改善策につながりにくいのが実情です。
- 評価方法:決済承認率を以下の8段階で評価
A:100~90%、 B:90~85%、 C:85~80%、 D:80~75%、E:75~70%、 F:70~65%、 G:65~60%、 H:60%以下

YTGATEで実施した健康診断の結果から集計
<各ランクに見られる特徴>
■高ランク(A・B:全体の50.6%)
3Dセキュアの適切な運用や複数PSPの活用、不正検知ルールの高度なチューニングにより、安定した承認率を実現しています。しかし、これらの成果は一時的なものに過ぎないため、引き続き月ごと、金額レンジ別、カード会社ごとの承認率やエラーコードの分析を行い、慎重に承認率を維持していく必要があります。また、特に評価Bの事業者は承認率自体は高水準であっても、取扱高が大きい場合には、わずかな改善が売上インパクトに直結します。したがって、安定的な運用を継続すると同時に、更なる改善余地を探ることが重要です。
■中ランク(C・D・E:全体の42.1%)
決済承認率は70~85%に分布。多くの企業が不正対策を導入しているものの、要因によって承認率が低下しやすい傾向があります。改善の余地が大きいゾーンであり、診断結果を踏まえたルール最適化やPSP設定の見直しによって、即効性のある改善効果が期待できます。
■低ランク(F・G・H :全体の7.2%)
決済承認率は65%未満にとどまり、売上や顧客体験に深刻な影響を及ぼしています。特に、転売リスクの高いブランド品や限定商品を扱うECに多く見られます。
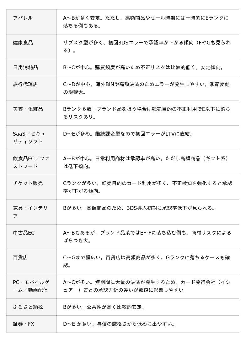
<カテゴリ別の特徴>

<3Dセキュアの導入有無による決済承認率の変化>
3Dセキュアを導入した企業では、全体的に決済承認率が下がる傾向が見られました。多くの企業が90%前後に集中し、B~Cランクに位置していますが、一部では3Dセキュア特有のエラー増加によってCランクからD・Eランクに低下する事例も確認されました。つまり、導入は不正対策上の効果がある一方で、運用設計が不十分な場合には承認率に負の影響を及ぼす可能性があることが明らかとなりました。
決済承認率は「見えない機会損失」となり、数%の改善が売上に数億円規模の影響を与えるケースもあります。高額商材やサブスクモデルを展開する企業は特に、決済承認率の把握と改善が必要です。「健康診断」を入口に、YTGATEでは承認率改善・不正対策最適化の具体的な支援を提供しています。
▼YTGATEの健康診断の詳細・診断後の取り組みイメージはこちらをご覧ください
キャッシュレス時代の新常識。「決済承認率」改善でEC売上を最大化する方法
YTGATEでは、今後200社突破を目指し、業界ごとのベンチマークデータや改善事例を公開していく予定です。EC業界全体の健全な成長と、安心・安全なオンライン取引環境の実現に貢献してまいります。


会社名:株式会社YTGATE( https://ytgate.jp/ )
代表者:代表取締役社長 高橋祐太郎
所在地:東京都中央区新富1-8-2 Grandir Ginza East 5F
設立:2023年10月2日
事業内容:決済関連コンサルティング事業、決済承認率改善支援、決済最適化SaaS事業
「決済を最適化し、世界をつなぐ。」をミッションに掲げ、決済承認率の向上を支援し、国内外のクレジットカード加盟店向けに決済効率化、安全対策、データ可視化などを包括的に提供しています。決済領域の専門家として、最適化された決済インフラを構築し、国内外のビジネスや生活をスムーズにすることを実現します。
公式X:https://x.com/YTGATE_inc
企業プレスリリース詳細へ
PR TIMESトップへ
業界全体の平均承認率は約83.7%、約半数がCランク以下
株式会社YTGATE(本社:東京都中央区、代表取締役:高橋祐太郎、以下「YTGATE」)は、EC事業者向けに提供する無料診断サービス「決済承認率の健康診断」において、年商30~100億円規模の自社ECを運営する企業100社の診断を実施しました。その結果、業界全体の平均承認率は約83.7%にとどまり、約半数の企業が承認率85%未満のCランク以下に位置することが明らかになりました。診断結果をA~Hの8段階にランク付けし、その分布と特徴を公開します。
決済承認率とは
決済承認率とは、カード決済リクエスト(試行)のうち最終的に承認(取引成立)まで至った割合を指します。例えば、100件の決済試行のうち90件が承認され、10件が失敗した場合、承認率は90%となります。近年は、本人認証やチャージバック管理の強化を背景に、カード会社がリスク回避的な与信判断を行う傾向が強まっています。その結果、本来は正規の取引であるにもかかわらず否認される事例が増加しています。さらに、業種や商品単価、カード会社ごとの審査ロジックの違いによって承認率に大きな差が生じるため、単に全体の平均承認率を把握するだけでは、有効な改善策につながりにくいのが実情です。
診断概要
- 対象企業:年商30~100億円の自社ECを有する大手EC事業者- 評価方法:決済承認率を以下の8段階で評価
A:100~90%、 B:90~85%、 C:85~80%、 D:80~75%、E:75~70%、 F:70~65%、 G:65~60%、 H:60%以下
診断結果と分布
100社の診断結果は以下の通りとなりました。
YTGATEで実施した健康診断の結果から集計
<各ランクに見られる特徴>
■高ランク(A・B:全体の50.6%)
3Dセキュアの適切な運用や複数PSPの活用、不正検知ルールの高度なチューニングにより、安定した承認率を実現しています。しかし、これらの成果は一時的なものに過ぎないため、引き続き月ごと、金額レンジ別、カード会社ごとの承認率やエラーコードの分析を行い、慎重に承認率を維持していく必要があります。また、特に評価Bの事業者は承認率自体は高水準であっても、取扱高が大きい場合には、わずかな改善が売上インパクトに直結します。したがって、安定的な運用を継続すると同時に、更なる改善余地を探ることが重要です。
■中ランク(C・D・E:全体の42.1%)
決済承認率は70~85%に分布。多くの企業が不正対策を導入しているものの、要因によって承認率が低下しやすい傾向があります。改善の余地が大きいゾーンであり、診断結果を踏まえたルール最適化やPSP設定の見直しによって、即効性のある改善効果が期待できます。
■低ランク(F・G・H :全体の7.2%)
決済承認率は65%未満にとどまり、売上や顧客体験に深刻な影響を及ぼしています。特に、転売リスクの高いブランド品や限定商品を扱うECに多く見られます。
<カテゴリ別の特徴>

<3Dセキュアの導入有無による決済承認率の変化>
3Dセキュアを導入した企業では、全体的に決済承認率が下がる傾向が見られました。多くの企業が90%前後に集中し、B~Cランクに位置していますが、一部では3Dセキュア特有のエラー増加によってCランクからD・Eランクに低下する事例も確認されました。つまり、導入は不正対策上の効果がある一方で、運用設計が不十分な場合には承認率に負の影響を及ぼす可能性があることが明らかとなりました。
まとめ
今回の診断結果に基づく業界全体の平均承認率はおおよそ約83.7%であることが確認されました。特に2万円以上の高額取引においては決済承認率が大きく低下する傾向が顕著であり、加えてカード発行会社(イシュアー)ごとに承認率が30%台から90%台まで大きくばらつくことも明らかになりました。これらの結果から、金額レンジやイシュアーによる構造的な決済承認率の差異が、EC事業者の売上や顧客体験に直結していることが分かります。決済承認率は「見えない機会損失」となり、数%の改善が売上に数億円規模の影響を与えるケースもあります。高額商材やサブスクモデルを展開する企業は特に、決済承認率の把握と改善が必要です。「健康診断」を入口に、YTGATEでは承認率改善・不正対策最適化の具体的な支援を提供しています。
▼YTGATEの健康診断の詳細・診断後の取り組みイメージはこちらをご覧ください
キャッシュレス時代の新常識。「決済承認率」改善でEC売上を最大化する方法
YTGATEでは、今後200社突破を目指し、業界ごとのベンチマークデータや改善事例を公開していく予定です。EC業界全体の健全な成長と、安心・安全なオンライン取引環境の実現に貢献してまいります。
本件に関するお問い合わせ

会社概要

会社名:株式会社YTGATE( https://ytgate.jp/ )
代表者:代表取締役社長 高橋祐太郎
所在地:東京都中央区新富1-8-2 Grandir Ginza East 5F
設立:2023年10月2日
事業内容:決済関連コンサルティング事業、決済承認率改善支援、決済最適化SaaS事業
「決済を最適化し、世界をつなぐ。」をミッションに掲げ、決済承認率の向上を支援し、国内外のクレジットカード加盟店向けに決済効率化、安全対策、データ可視化などを包括的に提供しています。決済領域の専門家として、最適化された決済インフラを構築し、国内外のビジネスや生活をスムーズにすることを実現します。
公式X:https://x.com/YTGATE_inc
企業プレスリリース詳細へ
PR TIMESトップへ