YKK AP株式会社
YKK株式会社とパナソニック ホールディングス株式会社によるパナソニック ハウジングソリューションズ株式会社の株式譲渡契約の締結について
2025年11月17日
YKK AP株式会社
~建築資材・住宅設備業界の未来を牽引するリーディングカンパニーへ~
YKK株式会社(以下、YKK)と、パナソニック ホールディングス株式会社(以下、PHD)は、本日、PHDが100%の株式を保有するパナソニック ハウジングソリューションズ株式会社(以下、PHS)に関する株式譲渡契約を締結しました。本契約により、YKKグループの建材事業を担うYKK AP株式会社(以下、YKK AP)と、パナソニックグループの住設機器・建材事業を担うPHSが戦略的パートナーシップを構築し、両社の強みを融合することで、建築資材・住宅設備業界の未来を牽引するリーディングカンパニーを目指します。
1.本契約締結の内容と関係各社の位置づけ
本契約に基づき、PHDが現在保有するPHS株式のうち80%をYKKが設立する中間持株会社が取得します※1。これにより、PHSはYKKグループの一員となりますが、PHDは引き続きPHS株式の20%を保有し、両社が協働してPHS事業の経営を行う体制となります。また、PHSは、引き続きパナソニックブランドおよびPHSの社名を使用し、PHDが保有する技術・知的財産も中長期的に活用していく予定です。
※1:本件取引に先立ち、本件取引の対象事業である建築資材・住宅設備事業を行っているPHDの各連結子会社及び合弁会社の事業・資産等をPHSのもとに集約します。
2.本契約締結の背景
国内の新設住宅着工戸数の減少やリフォーム市場の拡大といった事業環境の変化に対応し、持続的な成長を実現するため、YKK APは事業領域のさらなる拡大と競争力の強化に取り組んでいます。YKK APは窓・ドア等の開口部を中心に、住宅からビル、エクステリア建材に至るまで幅広い建築資材を提供しており、「Architectural Productsで社会を幸せにする会社。」をパーパスとして事業を展開しています。
PHSは、パナソニックグループの住宅設備・建材の製造・販売・エンジニアリングを担う事業会社として、国内を中心に、快適で安全・安心かつ環境性能に優れたさまざまな製品・ソリューションを提供し、[くらしの「ずっと」をつくる。“Green Housing”]を事業スローガンに、持続性のある豊かな社会づくりに取り組んでいます。今後の建築資材・住宅設備市場では、高度化されていく断熱・開口部を含めた総合的な製品・ソリューションやサプライチェーン全体での競争力強化、戦略的なDX・AI活用に向けて、規模を伴う継続的な投資が必要となります。PHDは、PHSの長期的な成長を図るため、同事業のノウハウとリソースを有し、事業ビジョンを共有できるパートナーをPHSとともに検討してきましたが、YKKを最適なパートナーと判断しました。
YKK APとPHSを合わせた事業規模は約1兆円となり、建築物に要する建材の大部分をカバーする広範な商品群を提供することが可能になります。
3.今後のスケジュール
本株式譲渡契約締結後、2026年3月末に譲渡手続きが完了し、2026年4月より新体制での事業を開始する予定です。本件取引は、関係当局の承認等を含む一般的な契約上の条件等を満たすことを前提とします。
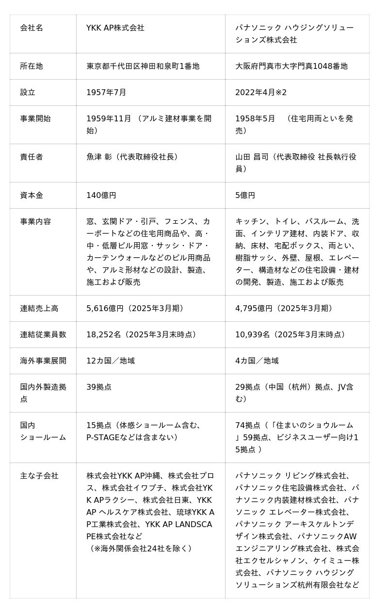
【ご参考】YKK APとPHSの会社概要

※2:登記上の設立年月日は2021年2月25日です。
企業プレスリリース詳細へ
PR TIMESトップへ
~建築資材・住宅設備業界の未来を牽引するリーディングカンパニーへ~
YKK株式会社(以下、YKK)と、パナソニック ホールディングス株式会社(以下、PHD)は、本日、PHDが100%の株式を保有するパナソニック ハウジングソリューションズ株式会社(以下、PHS)に関する株式譲渡契約を締結しました。本契約により、YKKグループの建材事業を担うYKK AP株式会社(以下、YKK AP)と、パナソニックグループの住設機器・建材事業を担うPHSが戦略的パートナーシップを構築し、両社の強みを融合することで、建築資材・住宅設備業界の未来を牽引するリーディングカンパニーを目指します。
1.本契約締結の内容と関係各社の位置づけ
本契約に基づき、PHDが現在保有するPHS株式のうち80%をYKKが設立する中間持株会社が取得します※1。これにより、PHSはYKKグループの一員となりますが、PHDは引き続きPHS株式の20%を保有し、両社が協働してPHS事業の経営を行う体制となります。また、PHSは、引き続きパナソニックブランドおよびPHSの社名を使用し、PHDが保有する技術・知的財産も中長期的に活用していく予定です。
※1:本件取引に先立ち、本件取引の対象事業である建築資材・住宅設備事業を行っているPHDの各連結子会社及び合弁会社の事業・資産等をPHSのもとに集約します。
2.本契約締結の背景
国内の新設住宅着工戸数の減少やリフォーム市場の拡大といった事業環境の変化に対応し、持続的な成長を実現するため、YKK APは事業領域のさらなる拡大と競争力の強化に取り組んでいます。YKK APは窓・ドア等の開口部を中心に、住宅からビル、エクステリア建材に至るまで幅広い建築資材を提供しており、「Architectural Productsで社会を幸せにする会社。」をパーパスとして事業を展開しています。
PHSは、パナソニックグループの住宅設備・建材の製造・販売・エンジニアリングを担う事業会社として、国内を中心に、快適で安全・安心かつ環境性能に優れたさまざまな製品・ソリューションを提供し、[くらしの「ずっと」をつくる。“Green Housing”]を事業スローガンに、持続性のある豊かな社会づくりに取り組んでいます。今後の建築資材・住宅設備市場では、高度化されていく断熱・開口部を含めた総合的な製品・ソリューションやサプライチェーン全体での競争力強化、戦略的なDX・AI活用に向けて、規模を伴う継続的な投資が必要となります。PHDは、PHSの長期的な成長を図るため、同事業のノウハウとリソースを有し、事業ビジョンを共有できるパートナーをPHSとともに検討してきましたが、YKKを最適なパートナーと判断しました。
YKK APとPHSを合わせた事業規模は約1兆円となり、建築物に要する建材の大部分をカバーする広範な商品群を提供することが可能になります。
3.今後のスケジュール
本株式譲渡契約締結後、2026年3月末に譲渡手続きが完了し、2026年4月より新体制での事業を開始する予定です。本件取引は、関係当局の承認等を含む一般的な契約上の条件等を満たすことを前提とします。
【ご参考】YKK APとPHSの会社概要

※2:登記上の設立年月日は2021年2月25日です。
企業プレスリリース詳細へ
PR TIMESトップへ